user78182
|
inviato il 24 Settembre 2025 ore 22:48
Se per caso nell'amplificatore dovesse guastarsi il circuito temporizzatore, che regola l'invio del segnale ai diffusori, col risultato di udire alla loro accensione un "bump", per risolvere in modo economico, semplice ed efficace il problema, consiglio di acquistare due interruttori di qualità, da frapporre tra l'amplificatore ed i diffusori. All'accensione dell'amplificatore, dopo aver atteso qualche secondo, pigiare gli interruttori per attivare il collegamento con i diffusori. Il risultato sarà positivo. N.B.: Ovviamente, i cavi di potenza da utilizzarsi per effettuare i collegamenti citati, dovranno essere dello stesso tipo. |
|
|
inviato il 25 Settembre 2025 ore 10:59
non e' meglio riparare l'antibump?.. Anche perche' di solito se si guasta interrompe il segnale verso i diffusori. Difficilmente il rele' resta incollato. (se succede c'e' stato un problema serio) |
user78182
|
inviato il 25 Settembre 2025 ore 11:11
Credo sia bene seguire il consiglio da me dato a riguardo di amplificatori economici, per cui non val la pena di farli riparare da un elettrotecnico, che come sappiamo sono spesso esosi. Personalmente ho effettuato tale intervento sull'amplificatore cinese AK45, eliminando il problema del "bump". La cosa strana è che in tale amplificatore il problema è sorto dopo aver effettuato un test di prova con diffusori e lettore CD di buona qualità, pubblicato in precedenza su JuzaPhoto. |
|
|
inviato il 25 Settembre 2025 ore 11:22
Permettimi.. poi quando spegni devi anche ricordarti di spegnere gli interruttori.. e due interruttori buoni comunque non sono gratis.. serve anche una scatola dove alloggiarli .. il tutto, se autocostruito, viene a costare piu' di un amplificatore economico.. |
user78182
|
inviato il 25 Settembre 2025 ore 11:34
Diventa una questione di abitudine. Per i due interruttori ho speso otto euro. Per l'alloggiamento ho costruito una scatoletta con del legno compensato avuto in regalo, rivestito con un foglio plastificato adesivo, riproducente legno naturale. |
|
|
inviato il 25 Settembre 2025 ore 18:18
per quello che costa l'idea artigianale va più che bene. di rele' non c'è ombra (o di circuito antibump) perché l'ak 45 è basato su un chip TI serie tpa3116 che incorpora internamente tutto il circuito per evitare pop on e off; inoltre lo stesso chip ha anche limitazione termica e di corrente e protezione da corto circuito. Fornisce 2x50 W su 4 Ohm al 10% thd+n con soli 21V (tensione singola). Più realisticamente metà potenza allo 0.1%. Può fornire 2x15W senza alettatura.
 |
|
|
inviato il 26 Settembre 2025 ore 9:29
di solito i cinesi seguono abbastanza fedelmente le linee guida dei datasheet dei chip che usano; ad ogni modo queste le righe che interessano: "The TPA31xxD2 family employs a shutdown mode of operation designed to reduce supply current (Icc) to the absolute minimum level during periods of nonuse for power conservation. The SDZ input terminal should be held high (see specification table for trip point) during normal operation when the amplifier is in use. Pulling SDZ low will put the outputs to mute and the amplifier to enter a low-current state. It is not recommended to leave SDZ unconnected, because amplifier operation would be unpredictable. For the best power-off pop performance, place the amplifier in the shutdown mode prior to removing the power supply. The gain setting is selected at the end of the start-up cycle. At the end of the start-up cycle, the gain is selected and cannot be changed until the next power-up" tradotto in termini semplici la logica di controllo interna al chip che attiva e disattiva la funzione di 'mute' dell'uscita è TTL compatibile e deve essere portata a valore basso prima di spegnere l'amplificatore, compito che di norma è affidato al microcontrollore che supervisiona tutto il funzionamento delle varie parti dell'amplificatore (radio, selezione ingressi, HMI.....). Inoltre il pin SDZ richiede attenzione pena risultati non prevedibili Ciò detto si può aggiungere (anche internamente) un piccolo circuito antibump con un relè e pochi altri componenti facilmente reperibili. Se il bump è di modesta entità potrebbe esser causato dall'arco elettrico dell'interruttore accensione/spegnimento (quello sul frontale dell'ampli) se non è stato previsto sulla scheda alimentatore un condensatore che svolga proprio la funzione di moderarne gli effetti. saluti |
user78182
|
inviato il 26 Settembre 2025 ore 11:52
Grazie per le spiegazioni. |
|
|
inviato il 26 Settembre 2025 ore 18:29
Bisogna pero' essere certi che l'uscita della parte di potenza sia in qualche modo terminata all'interno, perche' altrimenti l'uscita resta libera finche' non vengono attivati i due interruttori che inseriscono i due diffusori. Potrebbe non succedere nulla assolutamente oppure potrebbero danneggiarsi i transistori (o gli integrati se integrati sono) di potenza che restano liberi nel transitorio. Va capito. Oppure provato a proprio rischio e pericolo. |
|
|
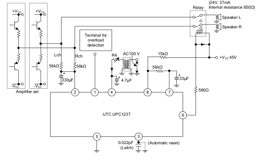
inviato il 28 Settembre 2025 ore 7:30
ci sono soluzioni facili basate su c1237 già montate ad es. it.aliexpress.com/item/1005009136589946.html?spm=a2g0o.productlist.mai va aggiunto un piccolo trasformatore per alimentarlo 12-18VAC, essenziale per farlo funzionare, l'integrato 1237 'legge' dal secondario il momento dello spegnimento per togliere corrente al relé, l'accensione è ovviamente ritardata lo schema di principio dell'1237
 Nel caso specifico sarebbe richiesto un'interruttore di accensione generale che fornisca la tensione 220V simultaneamente al piccolo circuito e all'ampli in modo da accendere e spegnere contemporaneamente; e i terminali ingressi e uscite dei fili ampli-casse. In questo modo si evita qualsiasi problema |
user78182
|
inviato il 28 Settembre 2025 ore 12:51
Per quanto io abbia apprezzato la cortesia di coloro che hanno scritto spiegazioni in merito alla problematica in questione, purtroppo, non essendo ferrato in elettronica (e avendo quindi dei limiti in merito alla comprensione della materia) dovrei rivolgermi giocoforza ad un elettrotecnico, per far eseguire quanto consigliato. Per tali ragioni ho pensato e messo in pratica una soluzione alternativa semplice ma efficace, di cui ho scritto in precedenza. |
Che cosa ne pensi di questo argomento?
Vuoi dire la tua? Per partecipare alla discussione iscriviti a JuzaPhoto, è semplice e gratuito!
Non solo: iscrivendoti potrai creare una tua pagina personale, pubblicare foto, ricevere commenti e sfruttare tutte le funzionalità di JuzaPhoto.
Con oltre 259000 iscritti, c'è spazio per tutti, dal principiante al professionista. |

Metti la tua pubblicità su JuzaPhoto (info) |