|
|
inviato il 01 Agosto 2022 ore 23:42
Se non sono termoioniche, puoi dormire sonni tranquilli |
|
|
inviato il 02 Agosto 2022 ore 12:01
Fabio . . il mio HK 3380 si potrebbe migliorare nella sezione dello stadio finale ? se lo ascolto con le B&W matrix1, 2 vie sospensione pneumatica, 4 ohm quasi resistivi l'ampli riesce anche a dare prestazioni appena decenti, mentre con le B&W 803 è un disastro nel senso che non c'è dinamica e il suono risulta appiattito . . ma se si potesse migliorarlo dal punto di vista dei transienti con le matrix 1 sarebbe un buon risultato. |
user226515
|
inviato il 02 Agosto 2022 ore 12:42
“ Mi mancano i 9646 ... „ Questi li ho trovati solo su un catalogo, ma mi dice che sono diodi = 1n4148, dalle immagini direi che si tratta di comuni transistors gp, dissaldane uno e vedi se è a canale n o canale p. “ in pratica hai un rubinetto... ma almeno una elettrovalvola c'e'? „ Niente elettrovalvole, e mi hanno detto di stara attenta ai trombi |
user226515
|
inviato il 02 Agosto 2022 ore 12:48
“ ma se si potesse migliorarlo dal punto di vista dei transienti con le matrix 1 sarebbe un buon risultato. „ Dovresti in primis eliminare le protezioni, ed aumentare le capacità di filtro. |
|
|
inviato il 02 Agosto 2022 ore 12:50
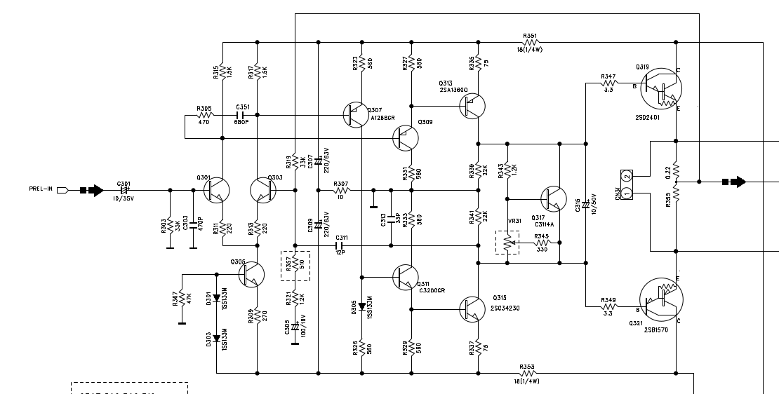
c''e uno schema di sto hk3380? |
|
|
inviato il 02 Agosto 2022 ore 13:01
“ Dovresti in primis eliminare le protezioni, ed aumentare le capacità di filtro. „ . . ok grazie Julia del consiglio. “ c''e uno schema di sto hk3380? „ si l'ha postato se non sbaglio Fabio nel predente Thread . . Il bel suono dell'HI-FI antico I. |
|
|
inviato il 02 Agosto 2022 ore 13:20
trovato.. lo stadio finale e' piuttosto classico... ha ragione julia (come al solito). Comincerei con rivedere tutte quelle protezioni e misurerei (con un oscilloscopio) l'alimentatore cosa fa sotto stress. Se ho letto bene lo schema il trasformatore principale e' da 4 A e il filtro e' composto da due condensatori da 10mila microfarad. E' facile che sui transienti l'alimentatore ceda. |
|
|
inviato il 02 Agosto 2022 ore 13:39
Salt . . grazie dei consigli . . ovviamente non essendo io del mestiere porto il sinto/ampli da un'amico qui di Mantova che è attrezzato e sento se è disponibile a farmi il lavoro su vostro consiglio. |
user226515
|
inviato il 02 Agosto 2022 ore 20:17
“ o una topa? si puo' dire topa? „ Di solito la mattina sto a scuola, dove tengo delle lezioni , gratuite, per i ragazzi che hanno dei deficit in matematica e fisica. Pertanto posso essere assimilata ad un "topo di biblioteca". Il pomeriggio vado in piscina, con Gigliola, per la delizia dei maschietti, pertanto posso essere assimilata ad una topa. Sia i topi che le tope, nel meridione, sono "zoccole" |
|
|
inviato il 02 Agosto 2022 ore 20:55
beh se gli metti in input un bel generatore di segnale, puoi andare a capire dove e quando cede. |
|
|
inviato il 02 Agosto 2022 ore 21:17
Basta collegarlo alla scheda audio del pc e vai su un generatore sul web. |
|
|
inviato il 02 Agosto 2022 ore 21:19
ah beh certo e' una buona idea.. |
user226515
|
inviato il 02 Agosto 2022 ore 21:26
“ tornando all HK di Cirillo, secondo te montargli il trasformatore ed i condensatori del modello piu grande vale la pena?.( il suo ha 4A di uscita, il modello superiore tira fuori 8A). „ No, basta cambiare il ponte raddrizzatore, con uno da minimo 30 A, introdurre un circuito soft start, aumentare la capacità di filtro, portandola almeno a 20.000 microfarad per ramo, anche raddoppiare il numero dei finali darlington porterebbe giovamento, ma la cosa importante è intervenire sulle protezioni, altrimenti è solo tempo perso. “ C'hai i superpoteri! topa da biblioteca, con gli occhiali ... „ Niente occhiali, pare che "attizzino" e Gigliola è gelosissima. |
Che cosa ne pensi di questo argomento?
Vuoi dire la tua? Per partecipare alla discussione iscriviti a JuzaPhoto, è semplice e gratuito!
Non solo: iscrivendoti potrai creare una tua pagina personale, pubblicare foto, ricevere commenti e sfruttare tutte le funzionalità di JuzaPhoto.
Con oltre 259000 iscritti, c'è spazio per tutti, dal principiante al professionista. |

Metti la tua pubblicità su JuzaPhoto (info) |